想必今天很多人都感受到了温暖的太阳
不少市民走出家门
晒太阳、做运动、呼吸新鲜空气


是不是感觉到春天的气息扑面而来
慢着
湖南的天气怎么可能轻易让你猜透

今天下午
湖南省气象台发布寒潮蓝色预警
降温、大风马上就来
↓↓↓

湖南省气象台预计
14日下午至15日
湖南将出现一次冷空气过程
全省自北向南将先后出现
强对流、大风、寒潮、降雪或雨夹雪
最低气温将降至0℃左右

具体来看
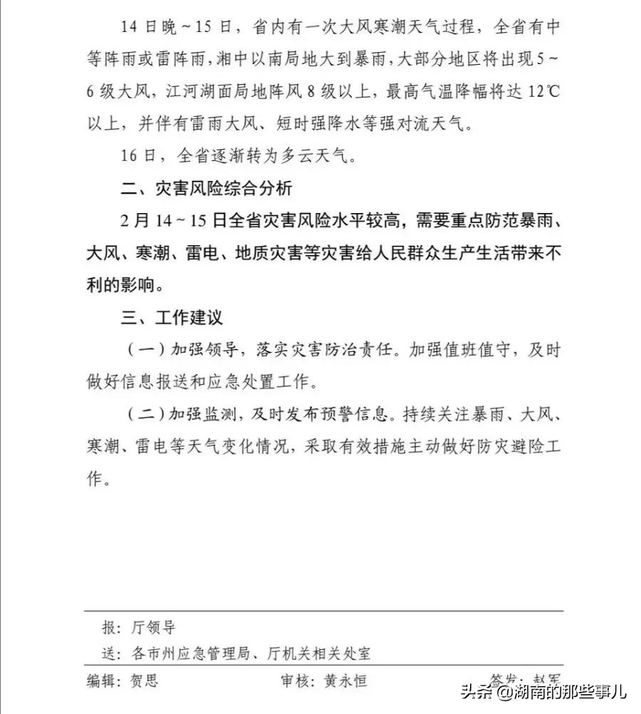
14日20时至15日20时,湘中以北小到中等阵雨或雷阵雨转雨夹雪或小雪,其他地区阴天有小到中等阵雨或雷阵雨,其中湘东南局地大雨。
15日20时至16日20时,湘中以北雨夹雪或小雪转多云,其他地区阵雨或雷阵雨转雨夹雪。
为此,湖南省应急管理厅
还发布了自然灾害风险预警


(湖南省应急管理厅发布重大天气情况通告↑)
看看衡阳断崖式下跌的气温
脱掉的秋裤赶紧穿回来

简单来说
衡阳人这几天将经历一波
大风
(3〜4级大风)
寒潮
(降温 15℃以上)
的过程

有些市民还会担心,强冷空气对当前新冠病毒疫情是否有影响?
专家解释,病毒和气温的关系比较复杂,一般来说流感病毒对热比较敏感,新型冠状病毒可能在夏季的高温中活性会减低,但有些肠道病毒也会在高温天气里多发。
但可以肯定的是,寒冷季节是呼吸道传播的病毒性疾病高发季节,特别是流感病毒,需要加强防控。
寒潮来临
冷热交替
气温起伏剧烈
关注保暖
千万别感冒了

文章来源:衡阳晚报综合芒果都市、中国气象网、湖南气象网、长沙天气、金鹰955电台
版权声明:版权归原作者所有,侵权请联系